A Figura a seguir exibe um diagrama E-R.

Qual diagrama de classes conceituais UML é semanticamente equivalente ao diagrama acima?
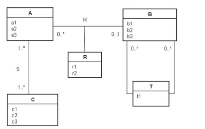
A Figura a seguir exibe um diagrama E-R.

Qual diagrama de classes conceituais UML é semanticamente equivalente ao diagrama acima?