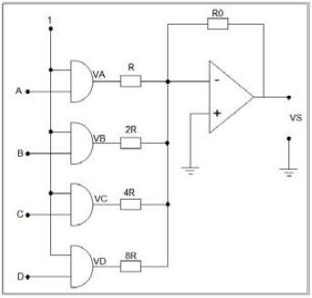
Observe o diagrama a seguir.

Fonte: Arquivo Banca Elaboradora.
Amplificadores operacionais e portas lógicas digitais são exemplos de dispositivos eletrônicos amplamente utilizados em diversos tipos de circuitos e aplicações.
Sabendo dessa afirmação, que tipo de circuito está representado pelo diagrama elétrico acima?