Magna Concursos
58494 Ano: 2009
Disciplina: Engenharia Elétrica
Banca: CESGRANRIO
Orgão: DECEA

Enunciado 58494-1

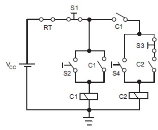
A figura acima apresenta o circuito lógico para acionamento de duas máquinas trifásicas, comandadas por intermédio dos contatores C1 e C2. As chaves S1, S2, S3 e S4 são do tipo sem retenção. Considere que acionar uma chave significa apertá-la e soltá-la logo em seguida. Além disso, assuma que o funcionamento de uma máquina depende apenas do acionamento do seu correspondente contator. Com relação ao funcionamento do sistema em condições normais, analise as seguintes afirmativas:

I - a máquina comandada por C2 poderá funcionar independentemente do estado em que estiver a máquina comandada por C1;

II - o funcionamento da máquina comandada por C2 poderá ser interrompido através do acionamento da chave S3;

III - ao acionar a chave S1 com as máquinas em funcionamento, ambas serão desligadas.

A(s) afirmativa(s) correta(s) é(são) APENAS

 

Provas

Questão presente nas seguintes provas