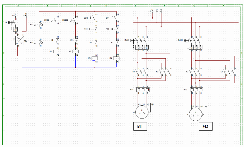
Os diagramas de comando e força apresentados a seguir referem-se a uma talha elétrica capaz de realizar movimentos de subida/descida e direita/esquerda. Considere esses diagramas para responder a seguinte questão:

Identifique as afirmativas a seguir como verdadeiras (V) ou falsas (F):
( ) O circuito de comando é alimentado em 24 VCC.
( ) Estando acionado o botão “SOBE”, o motor M1 gira, levantando a carga. Durante esse movimento, o contator K1 garante que não haverá sinal de comando se o botão “DESCE” for acionado.
( ) Ao ser acionado o botão “DESCE”, inverte em RT1.
( ) Os disjuntores DJM1 e DJM2 podem ser do tipo curva D.
Assinale a alternativa que apresenta a sequência correta, de cima para baixo: