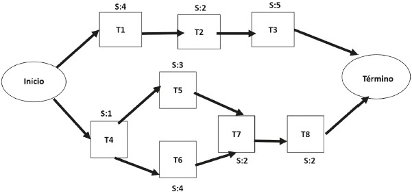
Considere o cronograma do Projeto Y de uma empresa representado na forma de diagrama de rede, visto na Figura abaixo, e dentro da ideia de Caminho Crítico, no qual o S, em cada tarefa, define o número de semanas previsto para tarefa (Exemplo: S:1-> tarefa dura 1 semana).

Cronograma do Projeto Y da empresa
Qual será o tempo total (em semanas) do caminho crítico desse projeto?