Magna Concursos

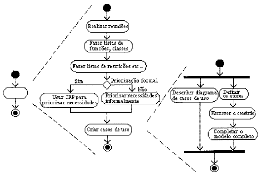
Observe o Diagrama da UML a seguir.

Enunciado 3316800-1

Qual é a primeira atividade do diagrama acima?

 

Provas

Questão presente nas seguintes provas