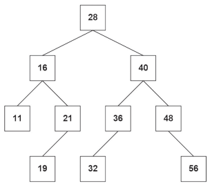
Seja a seguinte árvore binária:

Suponha que essa árvore seja percorrida em pós-ordem e que os valores de seus nós sejam inseridos em uma fila à medida que forem visitados. Essa fila corresponde a um array (a) de 10 posições, em que o primeiro elemento é a[0] e o último elemento é a[9].
Qual fila corresponde ao resultado das operações descritas?