Magna Concursos
3634722 Ano: 2025
Disciplina: Engenharia Eletrônica
Banca: CEFET-MG
Orgão: CEFET-MG
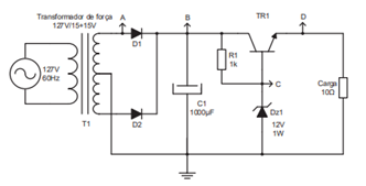
Observe o circuito abaixo.

Enunciado 4316146-1

Assinale a alternativa que apresenta corretamente as formas de onda dos pontos A, B, C e D, respectivamente.
 

Provas

Questão presente nas seguintes provas

Técnico de Laboratório - Eletrônica

50 Questões