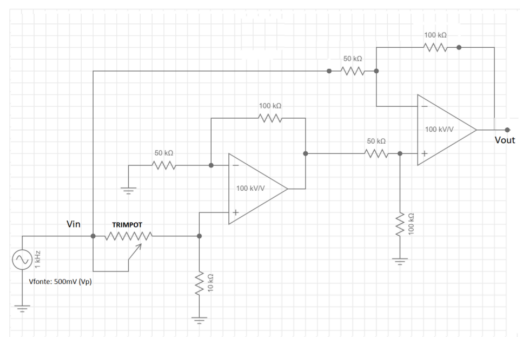
Analise o circuito da Figura 2:

Figura 2
Qual deve ser o valor do ajuste do TRIMPOT para que a saída Vout seja 1 V (Vp)? Considere um comportamento ideal para os amplificadores operacionais.
Analise o circuito da Figura 2:

Figura 2
Qual deve ser o valor do ajuste do TRIMPOT para que a saída Vout seja 1 V (Vp)? Considere um comportamento ideal para os amplificadores operacionais.