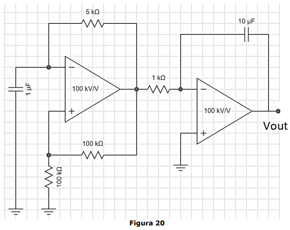
A Figura 20 abaixo apresenta um circuito utilizando dois amplificadores operacionais.

Sobre o circuito apresentado, analise as assertivas a seguir:
I. A saída Vout corresponde a uma onda senoidal.
II. O circuito é um filtro ativo de dois estágios.
III. Pode-se identificar o funcionamento como o de um tipo de oscilador.
IV. A saída Vout corresponde a uma onda quadrada.
Quais estão corretas?