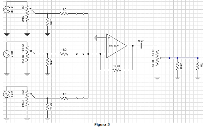
Na Figura 5 abaixo, é apresentada uma aplicação muito popular dos amplificadores operacionais.

Com base na Figura 5, é correto afirmar que se trata de um:
Na Figura 5 abaixo, é apresentada uma aplicação muito popular dos amplificadores operacionais.

Com base na Figura 5, é correto afirmar que se trata de um: