Magna Concursos

Foram encontradas 60 questões.

2840090 Ano: 2021
Disciplina: TI - Desenvolvimento de Sistemas
Banca: CESGRANRIO
Orgão: CEF
Provas:

Uma universidade deseja implementar um sistema de controle de acesso às salas do seu campus. Esse sistema deve levar em consideração o seguinte cenário:

  • Apenas três categorias de pessoas terão acesso às salas: professores, estudantes e funcionários;
  • Alguns funcionários podem ser alunos da universidade;
  • Alguns alunos podem ser professores da universidade.

A partir desse cenário, deve ser elaborado um modelo conceitual de classe UML, que contenha uma generalização. Qual generalização é compatível com o cenário acima?

 

Provas

Questão presente nas seguintes provas
2840089 Ano: 2021
Disciplina: TI - Desenvolvimento de Sistemas
Banca: CESGRANRIO
Orgão: CEF
Provas:
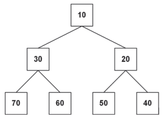
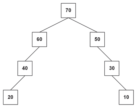
Qual árvore binária pode ser classificada como árvore binária de busca?
 

Provas

Questão presente nas seguintes provas
2127110 Ano: 2021
Disciplina: TI - Redes de Computadores
Banca: CESGRANRIO
Orgão: CEF
Provas:
Na arquitetura TCP/IP, a tarefa da camada inter-redes é permitir que os hosts injetem pacotes em qualquer rede e prover o tráfego dos pacotes até o seu destino, sem garantia de ordem de entrega dos pacotes. Dentre os protocolos utilizados nessa camada, tem-se o
 

Provas

Questão presente nas seguintes provas
2127085 Ano: 2021
Disciplina: TI - Desenvolvimento de Sistemas
Banca: CESGRANRIO
Orgão: CEF
Provas:
Um arquivo, contendo um documento XML, contém exatamente a seguinte informação: <?xml version=”1.0”?> <PEDIDOS> <PEDIDO> <TITULO>Pedido de Empréstimo</TITULO> <REQUERENTE>José da Silva</REQUERENTE> <CPF>999.999.999-99</CPF> <VALOR>20000</VALOR> <PEDIDO> <PEDIDOS> A partir desse documento apenas, um processador XML pode garantir que o arquivo é
 

Provas

Questão presente nas seguintes provas
2127084 Ano: 2021
Disciplina: TI - Desenvolvimento de Sistemas
Banca: CESGRANRIO
Orgão: CEF
Provas:
Na linguagem de programação Kotlin, é possível criar uma variável cujo valor nunca pode ser mudado, na prática, uma constante, com o nome idademinima, do tipo básico inteiro de 32 bits, com o valor 18. Para que isso aconteça, qual das seguintes instruções deve ser usada?
 

Provas

Questão presente nas seguintes provas
2126956 Ano: 2021
Disciplina: TI - Banco de Dados
Banca: CESGRANRIO
Orgão: CEF
Provas:
Os Sistemas de Gerenciamento de Banco de Dados (SGBD) foram afetados pelas demandas trazidas pelo Big Data. Uma das formas de tratar essas demandas são os Sistemas de Gerenciamento de Banco de Dados Distribuídos (SGBDD), nos quais os dados podem estar armazenados em vários servidores, conectados por uma rede de computadores. Um SGBDD que usa softwares middleware, de forma que os SGBDs que o compõem estejam fracamente acoplados, é conhecido como
 

Provas

Questão presente nas seguintes provas
2126108 Ano: 2021
Disciplina: TI - Banco de Dados
Banca: CESGRANRIO
Orgão: CEF
Provas:
Um sistema gerenciador de banco de dados utiliza metadados, persistidos em bancos de dados, para
 

Provas

Questão presente nas seguintes provas
2126107 Ano: 2021
Disciplina: TI - Desenvolvimento de Sistemas
Banca: CESGRANRIO
Orgão: CEF
Provas:
As classes Java a seguir pertencem ao pacote default e foram incluídas no arquivo Main.java. class MnopA { static int x=10,y=10,z=10; public MnopA() { x*=2; } { y+=5; z+=10; } } class MnopB extends MnopA { public MnopB(int c) { y*=c; } { z+=y; } static { x=y=z=1; } } public class Main { public static void main(String [ ] args) { MnopB o=new MnopB(2); System.out.println(MnopB.x+MnopB.y+MnopB.z); } } O que será exibido no console quando o método main for executado?
 

Provas

Questão presente nas seguintes provas
2113416 Ano: 2021
Disciplina: TI - Sistemas Operacionais
Banca: CESGRANRIO
Orgão: CEF
Provas:
A sincronização entre processos concorrentes é fundamental para garantir a confiabilidade dos sistemas multiprogramáveis. Um mecanismo de sincronização simples, que permite implementar a exclusão mútua sem a deficiência da espera ocupada (busy wait), é o
 

Provas

Questão presente nas seguintes provas
2113284 Ano: 2021
Disciplina: TI - Segurança da Informação
Banca: CESGRANRIO
Orgão: CEF
Provas:
A Resolução CMN n° 4.893, de 26 de fevereiro de 2021, dispõe sobre a política de segurança cibernética e sobre os requisitos para a contratação de serviços de processamento e armazenamento de dados e de computação em nuvem, a serem observados pelas instituições autorizadas a funcionar pelo Banco Central do Brasil. Essa Resolução determina que a política de segurança cibernética e o plano de ação e de resposta a incidentes devem ser, no mínimo, documentados e revisados
 

Provas

Questão presente nas seguintes provas