Foram encontradas 40 questões.
- GeometriaGeometria PlanaTriângulosCongruência e Semelhança dos Triângulos
- GeometriaGeometria PlanaTriângulosTriângulos Retângulos
O telhado de uma casa possui o formato de um triângulo retângulo. No ponto mais alto do telhado (ponto B) encontra-se o ângulo reto. Veja a figura abaixo:

Curiosamente uma janela foi instalada, de modo que seu centro coincide com a projeção do ponto mais alto do telhado. Sabendo que a altura do telhado mede 1,5m, AB = 8m, AD = EC = 0,2m e BC = 6m, então a medida de x será
Provas
Em relação aos níveis de tensão padronizados no Brasil, avalie os itens a seguir:
I. transmissão: 750 KV, 500 KV e 230 KV;
II. subtransmissão: 138 KV, 69 KV, 34,5 KV e 13,8 KV;
III. distribuição primária: 34,5 KV ou 13,8 KV;
IV. distribuição secundária: 380 V/220 V e 200 V/127 V.
Assinale
Provas
Em um sistema em expansão, por medida de economia, foi instalado um novo banco de transformador delta-delta, com apenas duas unidades monofásicas.
Se cada unidade monofásica tem capacidade nominal de 30kVA, a capacidade nominal do banco de transformadores com apenas duas unidades se aproxima de
Provas
Uma empresa instalou dois transformadores, sendo um de 255KVA e o outro de 75KVA, estando ligados em paralelo para alimentar uma determinada carga.
Se a carga solicitar 250KVA, essa potência será compartilhada pelos transformadores, respectivamente, em
Provas
Em relação aos tipos de proteção contra choques, avalie os itens a seguir:
I. separação elétrica;
II. isolação básica;
III. equipotencialização e seccionamento automático da alimentação;
IV. uso de barreira ou invólucro;
V. limitação da tensão.
Assinale
Provas
A respeito da previsão de carga estabelecido na ABNT NBR 5410, aos pontos de tomada, analise as afirmativas a seguir:
I. Em halls de serviço, salas de manutenção e salas de equipamentos, tais como casas de máquinas, salas de bombas, barriletes e locais análogos, deve ser previsto no mínimo um ponto de tomada de uso geral. Aos circuitos terminais respectivos deve ser atribuída uma potência de no mínimo 1000 VA.
II. Os pontos de tomada de uso específico devem ser localizados no máximo a 1,5 m do ponto previsto para a localização do equipamento a ser alimentado.
III. Os pontos de tomada destinados a alimentar mais de um equipamento devem ser providos com a quantidade adequada de tomadas.
Está correto o que se afirma em
Provas
Assinale a opção que indique corretamente a norma técnica brasileira que estabelece as condições técnicas referentes aos sistemas de proteção contra descargas atmosféricas – SPDA.
Provas
Para o circuito abaixo,

são apresentadas as seguintes observações:
I. trata-se de um circuito somador não inversor de tensão;
II. o circuito pode ser utilizado como base para um conversor D/A;
III. considerando-se Va e Vd iguais a Vcc, e Vb e Vc iguais a 0V, a tensão de saída é dada por Vs = – 9 . Vcc . Rr / 8R.
Está correto o que se afirma em
Provas
Em relação à Lei 11.107, de 6 de abril de 2005, no caso de a gestão associada originar a transferência total ou parcial de encargos, serviços, pessoal e bens essenciais à continuidade dos serviços transferidos, o contrato de programa, sob pena de nulidade, deverá conter cláusulas que estabeleçam:
I. os encargos transferidos e a responsabilidade subsidiária da entidade que os transferiu;
II. a identificação dos bens que terão apenas a sua gestão e administração transferidas e o preço dos que sejam efetivamente alienados ao contratado;
III. o procedimento para o levantamento, cadastro e avaliação dos bens reversíveis que vierem a ser amortizados mediante receitas de tarifas ou outras emergentes da prestação dos serviços.
Está correto o que se afirma em
Provas
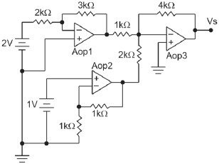
Considerando os amplificadores operacionais sendo ideais, operando em regiões lineares, e alimentados por fontes simétricas, avalie o circuito a seguir:

De acordo com o circuito acima, a tensão de saída Vs é de
Provas
Caderno Container