Foram encontradas 60 questões.
Disciplina: TI - Organização e Arquitetura dos Computadores
Banca: FUNDATEC
Orgão: IFC
O valor binário da subtração 1101101 – 0001010 tem como resultado:
Provas
Disciplina: TI - Organização e Arquitetura dos Computadores
Banca: FUNDATEC
Orgão: IFC
A conversão do número decimal 165 para binário, octal e hexa decimal, respectivamente, é:
Provas
Disciplina: TI - Organização e Arquitetura dos Computadores
Banca: FUNDATEC
Orgão: IFC
A conversão dos números decimais 123, 234 e 345 para binário são, respectivamente:
Provas
Analisando o Mapa de Karnaugh, determine sua equação simplificada.
|
!$ \bar{C}\bar{D} !$ |
!$ \bar{C}D !$ |
!$ CD !$ |
!$ C\bar{D} !$ |
|
|
!$ \bar{A}\bar{B} !$ |
1 |
1 |
1 |
1 |
|
!$ \bar{A}B !$ |
1 |
1 |
||
|
!$ AB !$ |
||||
|
!$ A\bar{B} !$ |
1 |
1 |
Provas
Analisando o Mapa de Karnaugh, determine sua equação simplificada.
|
!$ \bar{C}\bar{D} !$ |
!$ \bar{C}D !$ |
!$ CD !$ |
!$ C\bar{D} !$ |
|
|
!$ \bar{A}\bar{B} !$ |
1 |
1 |
||
|
!$ \bar{A}B !$ |
1 |
1 |
||
|
!$ AB !$ |
1 |
|||
|
!$ A\bar{B} !$ |
1 |
1 |
Provas
Considerando os registros do espectro Harmônico, escreva em Hertz, respectivamente, as frequências harmônicas que devem ser filtradas.

Provas
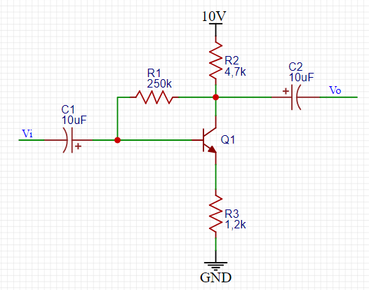
Determine os valores IC e o VCE quiescente (polarização DC sem sinal) do transistor, considerando para o transistor um β=90.

Provas
Determine os valores IB e o IC quiescente (polarização DC sem sinal) do transistor, considerando para o transistor um β=50, IC= βIB e IE=(β+1)IB.

Provas
Determine os valores IC e o VCE quiescente (polarização DC sem sinal) do transistor, considerando para o transistor um β=50.

Provas
A figura abaixo representa quais semicondutores, respectivamente?

Provas
Caderno Container