Magna Concursos

Foram encontradas 40 questões.

1928378 Ano: 2019
Disciplina: Engenharia Eletrônica
Banca: FUNDATEC
Orgão: Pref. Gramado-RS
Provas:
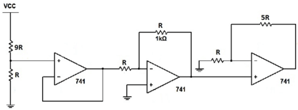
O circuito a seguir foi desenvolvido para condicionar e amplificar o sinal de entrada de um sistema. Para validar o projeto, o projetista utilizou um divisor de tensão na entrada para verificar a função do sistema. Sabendo que o amplificador está devidamente alimentado com tensões simétricas, determine o valor da saída do circuito baseado na tensão de Vcc.
Enunciado 3569467-1
 

Provas

Questão presente nas seguintes provas
1928376 Ano: 2019
Disciplina: Engenharia Eletrônica
Banca: FUNDATEC
Orgão: Pref. Gramado-RS
Provas:
Em um sistema digital, foi aplicado, nas suas entradas, o valor em hexadecimal 1Ah (EDCBA, sendo A o valor menos significante). Tendo conhecimento da expressão Booleana das saídas do sistema, determine o valor da saída (S3 S2 S1, sendo S1 o valor menos significante) em hexadecimal.
Enunciado 3569465-1
 

Provas

Questão presente nas seguintes provas
1928375 Ano: 2019
Disciplina: Engenharia Eletrônica
Banca: FUNDATEC
Orgão: Pref. Gramado-RS
Provas:
Analisando o sinal senoidal na tela do osciloscópio da figura abaixo e sabendo que o equipamento está configurado para a escala de amplitude de 10 V/Div e para a escala de tempo com 2ms/Div, podemos afirmar que os valores de tensão RMS e frequência do sinal são, respectivamente, os valores de (considere o valor inteiro sem casas decimais):
Enunciado 3569464-1
 

Provas

Questão presente nas seguintes provas
1928372 Ano: 2019
Disciplina: Engenharia Elétrica
Banca: FUNDATEC
Orgão: Pref. Gramado-RS
Provas:
Determine o valor da corrente i no circuito abaixo.
Enunciado 3569461-1
 

Provas

Questão presente nas seguintes provas
1928371 Ano: 2019
Disciplina: Engenharia Elétrica
Banca: FUNDATEC
Orgão: Pref. Gramado-RS
Provas:
Encontre o valor de R de modo que a potência fornecida pela fonte seja de 200 mW.
Enunciado 3569460-1
 

Provas

Questão presente nas seguintes provas

A saúde e a educação são direitos de todos, sendo assim, conforme a Lei Orgânica de Gramado, o Município destinará do seu Orçamento Anual, no mínimo, para a Educação e para a Saúde.

Assinale a alternativa que preenche, correta e respectivamente, as lacunas do trecho acima.

 

Provas

Questão presente nas seguintes provas

Conforme a Lei Orgânica de Gramado, ao servidor público da administração direta, autárquica e fundacional, no exercício de mandato eletivo, aplicam-se as seguintes disposições:

I. Tratando-se de mandato eletivo federal ou estadual, ficará afastado de seu cargo, emprego ou função.

II. Investido no mandato de Prefeito, será afastado do cargo, emprego ou função, sendo facultado ao servidor optar pela sua remuneração.

III. Investido no mandato de Vereador, havendo compatibilidade de horários, perceberá as vantagens de seu cargo, emprego ou função, sem prejuízo da remuneração do cargo eletivo, e, não havendo compatibilidade, será afastado do cargo, emprego ou função, sendo facultado ao servidor optar pela sua remuneração.

IV. Em qualquer caso que exija o afastamento para o exercício de mandato eletivo, seu tempo de serviço será contado para todos os efeitos legais, exceto para promoção por merecimento.

Quais estão corretas?

 

Provas

Questão presente nas seguintes provas

Conforme a Lei Orgânica de Gramado, o Município disciplinará a atividade econômica de turismo através da implantação de um Plano Diretor, que regulamentará todas as ações a ela inerentes na Estância. Assinale a alternativa que NÃO corresponde a uma das diretrizes do Plano Diretor de Turismo.

 

Provas

Questão presente nas seguintes provas

Em relação aos servidores públicos e empregados da administração direta e indireta, quando assumirem cargo eletivo público, analise as assertivas abaixo, assinalando V, se verdadeiras, ou F, se falsas, conforme disposto na Constituição do Estado do Rio Grande do Sul.

( ) Não poderão ser demitidos no período do registro de sua candidatura até um ano depois do término do mandato.

( ) Não podem ser transferidos do local de trabalho sem o seu consentimento.

( ) Enquanto durar o mandato, o órgão empregador não recolherá as obrigações sociais.

A ordem correta de preenchimento dos parênteses, de cima para baixo, é:

 

Provas

Questão presente nas seguintes provas
Para responder a questão abaixo, considere o seguinte caso fictício:
Matheus é servidor público há mais de 5 anos, na cidade de Gramado, no cargo de Técnico em Informática. Recentemente concluiu a graduação de Análise de Sistemas e se inscreveu no Concurso Público da cidade para um cargo de acordo com sua atual formação.
Conforme Lei nº 2.914/2011, a promoção por desempenho de Matheus:
I. Será concedida a cada 4 anos.
II. Terá como condição processo de avaliação permanente de desempenho, segundo critérios objetivos estabelecidos em regimento interno da Comissão Permanente de Gestão da Qualidade.
III. Será correspondente a 5% do vencimento básico, dentro de sua faixa respectiva, com avanço em uma subfaixa de vencimento.
IV. Terá o limite de 15 avanços.
Quais estão corretas?
 

Provas

Questão presente nas seguintes provas