Magna Concursos

Foram encontradas 60 questões.

4090586 Ano: 2026
Disciplina: Engenharia Elétrica
Banca: FUNDATEC
Orgão: Pref. Gravataí-RS
Provas:

Em relação às normas de segurança em laboratórios, assinale a alternativa correta.

 

Provas

Questão presente nas seguintes provas
4090585 Ano: 2026
Disciplina: Engenharia Elétrica
Banca: FUNDATEC
Orgão: Pref. Gravataí-RS
Provas:

São normas de segurança de laboratório, EXCETO:

 

Provas

Questão presente nas seguintes provas
4090583 Ano: 2026
Disciplina: Engenharia Elétrica
Banca: FUNDATEC
Orgão: Pref. Gravataí-RS
Provas:

A Figura 8 abaixo apresenta um sistema de aterramento largamente adotado em instalações elétricas comerciais e industriais, que se chama:

Enunciado 4600619-1

Figura 8

 

Provas

Questão presente nas seguintes provas
4090580 Ano: 2026
Disciplina: Engenharia Elétrica
Banca: FUNDATEC
Orgão: Pref. Gravataí-RS
Provas:

Durante o processo de instalação elétrica em uma escola, o técnico instalador foi designado para realizar o cabeamento dos circuitos de iluminação de uma ampla sala de aula. O instalador avaliou a distância entre o quadro de distribuição do andar e a sala em aproximadamente 25 metros. Ele também observou que os condutores de neutro e retorno já haviam sido instalados, e sua tarefa era fazer chegar o condutor de fase. Considerando que o instalador seguiu as orientações da NBR 5410, ele dirigiu-se ao almoxarifado e solicitou 25 metros de condutor:

 

Provas

Questão presente nas seguintes provas
4090579 Ano: 2026
Disciplina: Engenharia Elétrica
Banca: FUNDATEC
Orgão: Pref. Gravataí-RS
Provas:

Determine a Req entre os pontos X e Y representados na Figura 7 abaixo.

Enunciado 4600615-1

Figura 7

 

Provas

Questão presente nas seguintes provas
4090575 Ano: 2026
Disciplina: Engenharia Elétrica
Banca: FUNDATEC
Orgão: Pref. Gravataí-RS
Provas:

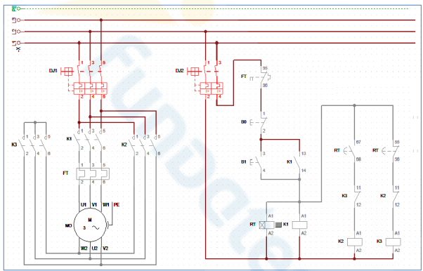
Analise a Figura 6 abaixo, que apresenta o diagrama de força e controle de um motor trifásico de 6 terminais, assinale a alternativa correta.

Enunciado 4600609-1

Figura 6

 

Provas

Questão presente nas seguintes provas
4090571 Ano: 2026
Disciplina: Engenharia Elétrica
Banca: FUNDATEC
Orgão: Pref. Gravataí-RS
Provas:

A Figura 4 abaixo apresenta a placa de identificação de um motor. Sobre esse motor, é correto afirmar que:

Enunciado 4600594-1

Figura 4

 

Provas

Questão presente nas seguintes provas
4090550 Ano: 2026
Disciplina: Engenharia Elétrica
Banca: FUNDATEC
Orgão: Pref. Gravataí-RS
Provas:

Considerando o circuito da Figura 2 a seguir, determine a leitura do amperímetro A2. Realize arredondamentos até a segunda casa decimal e assuma comportamento ideal de componentes e instrumentos.

Enunciado 4600549-1

Figura 2

 

Provas

Questão presente nas seguintes provas

Conforme o disposto no Código Municipal de Meio Ambiente de Gravataí, são consideradas unidades de conservação, EXCETO:

 

Provas

Questão presente nas seguintes provas

Durante o expediente, um servidor acessa sua conta do Gmail para ler um e-mail institucional recebido. Ao abrir o e-mail, ele observa que há o seguinte ícone na barra superior:

Enunciado 4600179-1

Clicando nele, é aberta uma aba de opções disponíveis na barra superior da mensagem, que permitem organizar, tratar ou sinalizar o conteúdo recebido. São itens constantes nessa aba:

I. Adiar.

II. Adicionar ao Tarefas.

III. Filtrar mensagens assim.

IV. Denunciar spam.

Quais estão corretos?

 

Provas

Questão presente nas seguintes provas