Foram encontradas 419 questões.
Quando um doente ou portador fala, tosse ou espirra, dispersa agentes etiológicos de transmissão aérea. Dessa forma, qualquer trabalhador de saúde se expõe a agentes biológicos quando em contato com o doente ou portador, ou ao adentrar em ambientes contaminados.
Sendo a via respiratória uma das principais vias de transmissão dos patógenos, a aprovação mínima que o equipamento de proteção respiratória (EPR) deve possuir em um ambiente hospitalar para proteger o Trabalhador de Saúde dos aerossóis contendo agentes etiológicos é
Provas
De acordo com a Norma Regulamentadora N.º32 (NR 32), a sala de preparo de quimioterápicos antineoplásicos deve ser dotada de cabine de segurança biológica (CSB).
A CSB é geralmente utilizada para contenção durante a manipulação dos agentes biológicos tratados com produtos químicos e radionuclídeos, minimizando a exposição do operador, do produto e do ambiente.
Dessa forma, a NR 32 exige que a CSB das salas de preparo de quimioterápicos antineoplásicos deva ser da
Provas
A Norma Regulamentadora N.º 32 (NR 32) exige que todos os equipamentos utilizados para a administração dos gases ou vapores anestésicos devem ser submetidos à manutenção corretiva e preventiva, dando-se especial atenção aos pontos de vazamentos para o ambiente de trabalho, buscando sua eliminação.
Os agentes anestésicos apresentam ação depressora do sistema nervoso central ocasionando a perda parcial ou total das sensações e também a perda da con sciência. Um dos gases anestésicos utilizados no ambiente hospitalar é o
Provas
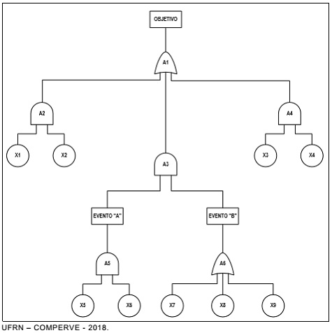
De acordo com essa figura, a resposta que representa a notação correspondente ao objetivo A1 é:
Provas
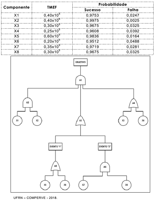
O quadro abaixo representa uma série de componentes de um sistema, com suas respectivas taxas médias de falhas e probabilidades, os quais deverão servir para o cálculo da probabilidade do evento indesejado representado no diagrama de Árvores de Falhas a seguir.

Relacionando o diagrama da Árvore de Falhas (AAF) com o quadro resumo de componentes do sistema, o valor numérico da probabilidade de ocorrência do evento indesejado escolhido é
Provas
Em um equipamento ou sistema composto por “n” componentes em série, a falha de qualquer um desses componentes provocará danos no equipamento ou sistema. Considere um sistema de 6 (seis) componentes em série, cada um deles com confiabilidade de 85% (ri = 0,85), conforme figura abaixo.

A confiabilidade total desse sistema será
Provas
Provas
Provas
Provas
Provas
Caderno Container