Magna Concursos

Foram encontradas 488 questões.

415386 Ano: 2017
Disciplina: Enfermagem
Banca: FCC
Orgão: TRT-24
As vacinas contra febre amarela (atenuada), sarampo, caxumba, rubéola e varicela, deve ser administradas pela via
 

Provas

Questão presente nas seguintes provas
415385 Ano: 2017
Disciplina: Enfermagem
Banca: FCC
Orgão: TRT-24

Conhecer as características dos medicamentos é uma das atribuições do Técnico de Enfermagem a fim de garantir a segurança do paciente. Relacione abaixo o medicamento apresentado na segunda coluna , com a sua respectiva classificação terapêutica na primeira coluna.

1. Antineoplásico

2. Anticonvulsivante

3. Vasoconstrictor

4. Antiarrítmico

( ) Dopamina

( ) Cisplatina

( ) Amiodarona

( ) Carbamazepina

A sequência correta, de cima para baixo, na segunda coluna é:

 

Provas

Questão presente nas seguintes provas
415384 Ano: 2017
Disciplina: TI - Desenvolvimento de Sistemas
Banca: FCC
Orgão: TRT-24
Provas:
Considere o algoritmo em pseudocódigo abaixo.
início
  leia (v1, v2, v3)
  exiba(v1)
  enquanto v3 > 1 faça
    v1 ← v1 * v2
    v3 ← v3 – 1
    exiba(v1)
  fim_enquanto
fim
Se forem lidos para as variáveis v1, v2 e v3, respectivamente, os valores 3, 3 e 4, o último valor exibido será
 

Provas

Questão presente nas seguintes provas
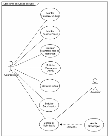
415383 Ano: 2017
Disciplina: TI - Desenvolvimento de Sistemas
Banca: FCC
Orgão: TRT-24
Provas:

Considere o diagrama de caso de uso da figura abaixo.

Enunciado 415383-1

Com base neste diagrama, foi realizado o levantamento dos seguintes requisitos:

I. O sistema deve permitir que os juízes solicitem transferência de recursos entre projetos.

II. O sistema deve permitir que o Coordenador realize inserção, consulta, exclusão e alteração de pessoas físicas.

III. O sistema deve permitir que o Avaliador solicite diárias.

IV. O sistema deve permitir que o Avaliador reserve passagens aéreas.

V. O Avaliador e o Coordenador devem enviar aos solicitantes, em até 24 horas, informação sobre a aprovação ou reprovação da solicitação usando SMS e e-mail.

Analisando as informações, um Técnico conclui corretamente que

 

Provas

Questão presente nas seguintes provas
415382 Ano: 2017
Disciplina: TI - Desenvolvimento de Sistemas
Banca: FCC
Orgão: TRT-24
Provas:

Considere que uma equipe está trabalhando no desenvolvimento de um software com base em práticas e métricas ágeis e, em uma dada Sprint, a situação é apresentada pelo quadro abaixo.

Enunciado 415382-1

Neste cenário é correto afirmar que

 

Provas

Questão presente nas seguintes provas
415381 Ano: 2017
Disciplina: TI - Desenvolvimento de Sistemas
Banca: FCC
Orgão: TRT-24
Provas:

Considere que foi criado um teste de funcionalidade com o Selenium e o JUnit, no qual foram usados uma aplicação web, o Selenium server e o Selenium test client com o JUnit, em condições ideais. O objetivo é testar o tamanho de um combo box em uma página jsp. O Selenium abrirá um browser, chamará a página e testará a combo box. A página é acessível pela url: http://localhost:8080/teste/pagina.jsp. Com a aplicação web e o servidor Selenium executando adequadamente, o teste com JUnit é mostrado no trecho de código abaixo.

private static DefaultSelenium selenium;
  ..I..
  public static void setup() {
    String url = "http://localhost:8080";
    selenium = new DefaultSelenium("localhost", 4444,
      "*firefox /usr/lib/firefox/firefox-bin", url);
    selenium.start();
  }

  ..II..
  public static void tearDown() {
    selenium.stop();
  }

  ..III..
  public void testSelectedIdOfSizeComboBox() {
    selenium.open("/teste/pagina.jsp");
    assertEquals("medium", selenium.getSelectedId("size"));
}

Neste cenário, as lacunas I, II e III são correta e respectivamente preenchidas com as anotações

 

Provas

Questão presente nas seguintes provas
415380 Ano: 2017
Disciplina: TI - Desenvolvimento de Sistemas
Banca: FCC
Orgão: TRT-24
Provas:
Preocupado com a acessibilidade de um site que está sendo desenvolvido para o Tribunal Regional do Trabalho da 24ª Região, um Técnico recomendou o uso de recursos da linguagem HTML, versão 5, para identificar o idioma principal da página. Para isso deve-se utilizar
 

Provas

Questão presente nas seguintes provas
415379 Ano: 2017
Disciplina: TI - Desenvolvimento de Sistemas
Banca: FCC
Orgão: TRT-24
Provas:

Consider the following AJAX code:

function loadReport() {
  var xhttp = new XMLHttpRequest();
  xhttp.onreadystatechange = function() {
    if (this.readyState == 4 && this.status == 200) {
    document.getElementById("data").innerHTML = this.responseText;
    }
  };
  xhttp.open("GET", "report.txt", true);
  xhttp.send();
}

The readyState property holds the status of the XMLHttpRequest. So, this.readyState == 4 means that

 

Provas

Questão presente nas seguintes provas
415378 Ano: 2017
Disciplina: TI - Desenvolvimento de Sistemas
Banca: FCC
Orgão: TRT-24
Provas:

Considere o programa Java a seguir:

public class Teste {

public static void main(String[] args) {

int a, b, x, y;

a = 3;

b = -2;

x = -1;

y = 6;

x += b;

y /= a;

b - - ;

System.out.println(x);

System.out.println(y);

System.out.println(b);

}

}

Os valores exibidos serão, respectivamente,

 

Provas

Questão presente nas seguintes provas
415377 Ano: 2017
Disciplina: TI - Desenvolvimento de Sistemas
Banca: FCC
Orgão: TRT-24
Provas:

Considere o método a seguir, retirado de uma classe Java que utiliza JPA, implementada em condições ideais.

public List consultar(String n) {

x = Persistence.createEntityManagerFactory("conectarPU");

y = x.createEntityManager();

z = y.getTransaction();

z.begin ();

Query q = y.createQuery("SELECT f FROM Funcionario f WHERE f.nomefuncionario LIKE :nome");

q.set Parameter("nome", "%" + n + "%");

List lista = q.getResultList();

x.close();

return lista;

}

As variáveis x, y e z são, respectivamente, dos tipos

 

Provas

Questão presente nas seguintes provas