Foram encontradas 1.356 questões.
Considere:
I. A aplicação cliente interage com uma fábrica genérica de objetos.
II. Os objetos serão gerados efetivamente pela fábrica concreta que estiver sendo utilizada no momento.
III. A aplicação cliente não precisa ser configurada para interagir com cada uma das fábricas concretas.
IV. Novas fábricas concretas podem ser agregadas, alteradas ou retiradas do sistema sem necessidade de alterações na aplicação cliente.
Estas são características e propriedades do padrão de projeto
I. A aplicação cliente interage com uma fábrica genérica de objetos.
II. Os objetos serão gerados efetivamente pela fábrica concreta que estiver sendo utilizada no momento.
III. A aplicação cliente não precisa ser configurada para interagir com cada uma das fábricas concretas.
IV. Novas fábricas concretas podem ser agregadas, alteradas ou retiradas do sistema sem necessidade de alterações na aplicação cliente.
Estas são características e propriedades do padrão de projeto
Provas
Questão presente nas seguintes provas
- Qualidade de SoftwareMétricas de SoftwareAPF: Análise de Pontos de FunçãoProcesso de Contagem APF
- Qualidade de SoftwareMétricas de SoftwareAPF: Análise de Pontos de FunçãoTipos de Funções APF (Dados e Transacionais)
- Qualidade de SoftwareMétricas de SoftwareALI: Arquivo Lógico Interno
Um técnico de TI está utilizando a Análise de Pontos de Função − APF para determinar o tamanho de um software e, na etapa
de contagem das funções de dados, está levantando os Arquivos Lógicos Internos − ALI. Nesse levantamento, classifica-se
corretamente como ALI os
Provas
Questão presente nas seguintes provas
Considere o formulário abaixo, presente em uma página HTML.

Em um bloco de código CSS3 incorporado ao cabeçalho da página, uma das formas para definir apenas o campo do tipo texto com fundo cinza é:

Em um bloco de código CSS3 incorporado ao cabeçalho da página, uma das formas para definir apenas o campo do tipo texto com fundo cinza é:
Provas
Questão presente nas seguintes provas
Um técnico de TI está editando um arquivo XML simplificado, que tem o código fonte mostrado abaixo.

Este arquivo é a unidade de configuração básica do Maven e deve ficar na raiz do projeto para que se possa chamar as targets de build do projeto. Nele, pode-se declarar a estrutura, dependências e características do projeto. Trata-se do arquivo

Este arquivo é a unidade de configuração básica do Maven e deve ficar na raiz do projeto para que se possa chamar as targets de build do projeto. Nele, pode-se declarar a estrutura, dependências e características do projeto. Trata-se do arquivo
Provas
Questão presente nas seguintes provas
- Fundamentos de ProgramaçãoAlgoritmosFatorial e Fibonacci
- Fundamentos de ProgramaçãoEstruturas de Repetição
- Fundamentos de ProgramaçãoEstruturas de DadosEstrutura de Dados: Lista
- LinguagensPython
Considere o código fonte Python abaixo.
def calcular(n):
resultado = [ ]
a, b = 0, 1
while a < n:
...I...
return resultado
res = calcular(100)
print res
Para que seja exibido [0, 1, 1, 2, 3, 5, 8, 13, 21, 34, 55, 89] a lacuna I precisa ser preenchida corretamente com:
Provas
Questão presente nas seguintes provas
Considere a classe Ruby a seguir:
class Pessoa
def muda_nome(novo_nome)
@nome = novo_nome
end
def diz_nome
"meu nome é #{@nome}"
end
end
É correto afirmar que
class Pessoa
def muda_nome(novo_nome)
@nome = novo_nome
end
def diz_nome
"meu nome é #{@nome}"
end
end
É correto afirmar que
Provas
Questão presente nas seguintes provas
Considere o código fonte da página HTML abaixo.
Quando a página for interpretada pelo navegador, ao pressionar o botão Testar, na primeira vez,
Quando a página for interpretada pelo navegador, ao pressionar o botão Testar, na primeira vez,
Provas
Questão presente nas seguintes provas
Considere a classe Java abaixo.
public class Teste {
public static void main(String[ ] args) {
int [ ] num = {0, 0, 0, 0, 0, 0, 0};
int c;
c = 0;
while (num [c] != 10 && c < 7 ) {
c++;
}
System.out.print(c);
}
}
Ao compilar e executar esta classe, será
public class Teste {
public static void main(String[ ] args) {
int [ ] num = {0, 0, 0, 0, 0, 0, 0};
int c;
c = 0;
while (num [c] != 10 && c < 7 ) {
c++;
}
System.out.print(c);
}
}
Ao compilar e executar esta classe, será
Provas
Questão presente nas seguintes provas
- Compilação e Interpretação de CódigoGarbage Collector
- Fundamentos de ProgramaçãoTipos de Dados
- LinguagensJava
- LinguagensRuby
Um analista de TI está participando de uma equipe que está migrando uma aplicação de Java para Ruby, e observou que estas
linguagens possuem muitas semelhanças, porém, ao contrário de Java, em Ruby
Provas
Questão presente nas seguintes provas
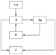
Em um processo de teste estrutural (ou caixa-branca) de um programa, considere os artefatos abaixo.
Programa Java:
1 public static void main(String[] args) {
2 int[] anos = new int[6];
3 int coluna;
4 coluna = 0;
5 while (coluna < 6 && anos[coluna] != 2015)
6 coluna++;
7 }
Grafo de fluxo do programa.

5 indica a execução da condição coluna<6.
5a indica e execução da condição anos[coluna] != 2015.
Conjunto de caminhos independentes do grafo:
C1: ..I......
C2: 1-4, 5, 5a, 6, 5, 5a, 6, 5, 5a, 6, 5, 5a, 6, 5, 5a, 6, 5, 5a, 6, 5, 7
C3: .II.....
Caso de teste para o programa:
Caminho independente Entrada Saída esperada
C1 anos={ 2015,0,0,0,0,0} coluna=0
C2 anos={ 0,0,0,0,0,0} coluna=6
C3 anos={0, 2015,0,0,0,0} coluna=1
As lacunas I e II são preenchidas, correta e respectivamente, por:
Programa Java:
1 public static void main(String[] args) {
2 int[] anos = new int[6];
3 int coluna;
4 coluna = 0;
5 while (coluna < 6 && anos[coluna] != 2015)
6 coluna++;
7 }
Grafo de fluxo do programa.

5 indica a execução da condição coluna<6.
5a indica e execução da condição anos[coluna] != 2015.
Conjunto de caminhos independentes do grafo:
C1: ..I......
C2: 1-4, 5, 5a, 6, 5, 5a, 6, 5, 5a, 6, 5, 5a, 6, 5, 5a, 6, 5, 5a, 6, 5, 7
C3: .II.....
Caso de teste para o programa:
Caminho independente Entrada Saída esperada
C1 anos={ 2015,0,0,0,0,0} coluna=0
C2 anos={ 0,0,0,0,0,0} coluna=6
C3 anos={0, 2015,0,0,0,0} coluna=1
As lacunas I e II são preenchidas, correta e respectivamente, por:
Provas
Questão presente nas seguintes provas
Cadernos
Caderno Container