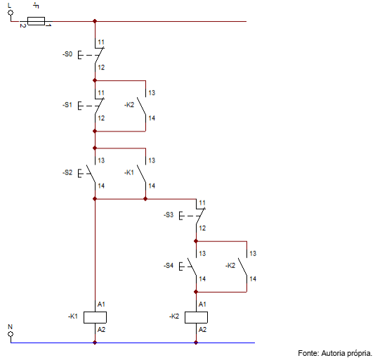
Considere o diagrama de comando de dois motores acionados pelos contatores K1 (Motor 1) e K2 (Motor 2), conforme a figura a seguir:

Após analisar o diagrama de comando, marque a alternativa CORRETA:
Considere o diagrama de comando de dois motores acionados pelos contatores K1 (Motor 1) e K2 (Motor 2), conforme a figura a seguir:

Após analisar o diagrama de comando, marque a alternativa CORRETA: