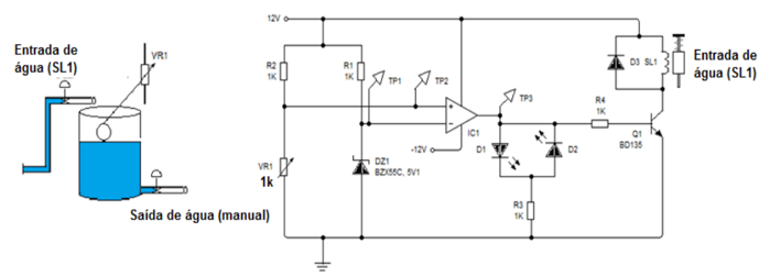
Observe atentamente a figura a seguir. Ela mostra o circuito de controle de nível de água em
um tanque com as seguintes características:
• O cursor do potenciômetro VR1 (1k Ohm) está mecanicamente acoplado à boia do tanque de forma que a subida do nível de água aumenta a tensão em TP2. Do contrário, a diminuição do nível de água diminui a tensão em TP2.
• A válvula solenoide SL1 quando acionada libera a passagem de água e desligada fecha a entrada de água no tanque. A saída de água do tanque é manual.
•R4 está dimensionado para levar o transistor para a região de saturação.
• Considere o amplificador operacional como ideal, energizado por +12V e -12V.

• O cursor do potenciômetro VR1 (1k Ohm) está mecanicamente acoplado à boia do tanque de forma que a subida do nível de água aumenta a tensão em TP2. Do contrário, a diminuição do nível de água diminui a tensão em TP2.
• A válvula solenoide SL1 quando acionada libera a passagem de água e desligada fecha a entrada de água no tanque. A saída de água do tanque é manual.
•R4 está dimensionado para levar o transistor para a região de saturação.
• Considere o amplificador operacional como ideal, energizado por +12V e -12V.

Com relação ao funcionamento do circuito é incorreto se afirmar que:
Provas
Questão presente nas seguintes provas