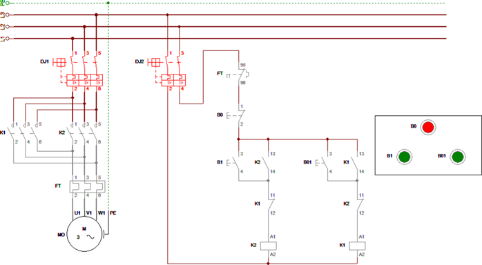
Analise o circuito de força e de controle da figura abaixo e assinale a alternativa INCORRETA.
Os diagramas representam acionamento de motor trifásico em partida direta e partida com reversão.
O botão B1 aciona o motor em um sentido de rotação.
O botão B01 aciona o motor em outro sentido de rotação.
O botão B0 desarma as contatoras, desligando o motor.
O estado aberto ou fechado do disjuntor DJ2 não influencia o funcionamento do motor.
Olá, para continuar, precisamos criar uma conta! É rápido e grátis.