- EletrotécnicaCircuitos Elétricos em Eletricidade
- EletrotécnicaCircuitos de Corrente Contínua e de Corrente Alternada


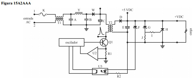
Acerca da fonte chaveada apresentada no circuito da figura 15A2AAA e de seus componentes eletrônicos, julgue o item a seguir.
O circuito entre os transformadores T1 e T2 exerce a função de retificador.Provas
Questão presente nas seguintes provas