Magna Concursos
Questões
Planos
Entrar
Entrar
Criar Conta
Respondida
452356
Ano:
2017
Disciplina:
Administração Geral
Banca:
UFMT
Orgão:
UFSB
Provas:
Assistente de Administração
Provas
×
Gestão de Processos
Organizações, Sistemas e Métodos
Representações Gráficas
Fluxogramas
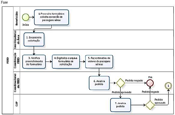
Leia o gráfico a seguir.
O gráfico representa qual ferramenta da gestão?
A
Gráfico de Pareto
B
Organograma
C
Estratificação
D
Fluxograma
Resolver
Comentários
0
×
Cadernos
×
Flashcards
×
Estatísticas
×
Reportar um erro
×
Provas
Questão presente nas seguintes provas
Assistente de Administração
85 Questões
Resolver Prova
Publicar
Responder
Qual o problema da questão?
Selecione uma opção
Questão Desatualizada
Questão Repetida
Gabarito Errado
Outros Motivos
Mensagem
Enviar
Acessar
Criar Conta
Acesse sua Conta
Google
Facebook
Esqueci minha senha
Acessar
Ainda não tem conta?
Crie uma
!
Crie uma Conta
Criar Conta
Olá, para continuar, precisamos criar uma conta!
É
rápido
e
grátis
.
Google
Facebook
Concordo com os
Termos de Uso
Criar
Já tem uma conta?
Acesse aqui