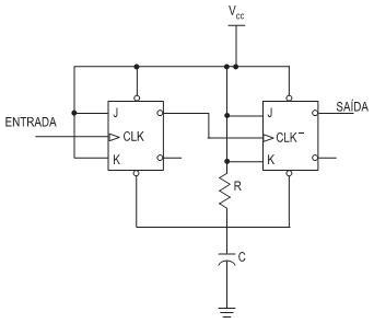
A programação de controladores de processos de automação em um ambiente industrial utiliza um sinal digital de 100 kHz de frequência aplicado à entrada do sistema abaixo.

Nessas condições, a frequência do sinal de saída, em kHz, é

Nessas condições, a frequência do sinal de saída, em kHz, é