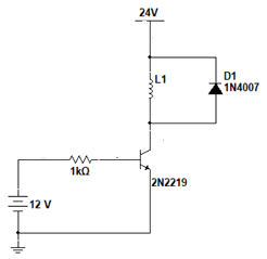
Sabendo que o circuito a seguir aciona a bobina do relé L1, determine a mínima
resistência que a bobina poderá ter para que no acionamento DC a tensão na bobina seja de 24V e
assinale a alternativa correta. Considere que o hfe do transistor é 100 e que o Vbe é 0,7V.

