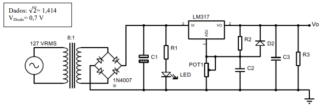
Considere os conceitos de fonte CC, para o circuito da figura abaixo.

Qual é a tensão Vcc aproximada no capacitor C1 para a condição sem carga em Vo?
Considere os conceitos de fonte CC, para o circuito da figura abaixo.

Qual é a tensão Vcc aproximada no capacitor C1 para a condição sem carga em Vo?