- Escrituração ContábilPlano de Contas Aplicado ao Setor Público (PCASP)
- Escrituração ContábilContas Contábeis
- Sistema Contábil
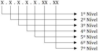
A ilustração abaixo simboliza a estrutura do código das contas contábeis presentes no Plano de Contas Aplicado ao Setor Público (PCASP). Com base nesta estrutura, responda à questão.
