- EletrotécnicaCircuitos Elétricos em Eletricidade
- EletrotécnicaCircuitos de Corrente Contínua e de Corrente Alternada
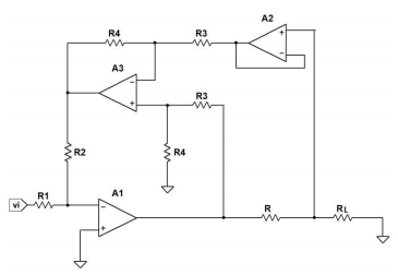
Analise o seguinte circuito considerando os amplificadores operacionais modelos ideais.

Em seguida, análise as afirmativas referentes aos amplificadores operacionais desse circuito assinalando com V as afirmativas verdadeiras e com F as falsas.
( ) A2 forma um amplificador de ganho unitário.
( ) A3 forma um somador junto com os resistores R3 e R4.
( ) A1 fornece a corrente de saída.
( ) A1 recebe realimentação negativa.
Assinale a alternativa que apresenta a sequência de letras CORRETA.