Magna Concursos
234548 Ano: 2015
Disciplina: Eletroeletrônica
Banca: IDECAN
Orgão: PRODEB
Provas:
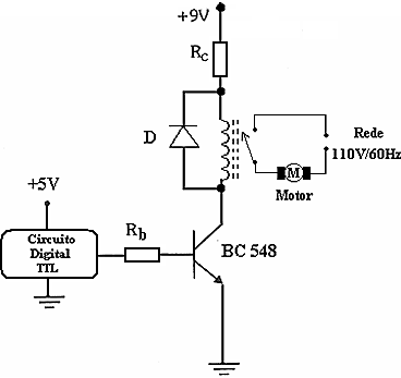
enunciado 234548-1

O circuito da figura anterior é utilizado para acionar um motor de 110 V/60 Hz, através do chaveamento do transistor que é acionado por um circuito digital TTL. As características técnicas do transistor e do relé são:


BC548 Relé

VBESAT = 0,7 V RR = 80 Ω

VCESAT = 0 V IR = 50 mA

βsat = 20

ICMAX = 100 mA

VCEMAX = 30 V
O valor de Rb, que garante que o transistor entre em estado de saturação ao receber 5 V na base, é:
 

Provas

Questão presente nas seguintes provas

Assistente - Eletrotécnico

40 Questões