Magna Concursos
1658380 Ano: 2007
Disciplina: Engenharia de Automação
Banca: NCE-UFRJ
Orgão: Eletrobrás
Provas:

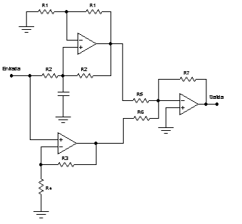
Analise abaixo a malha de um sistema de controle:

enunciado 1658380-1

O sistema se refere a um controle:

 

Provas

Questão presente nas seguintes provas

Engenheiro Eletrônico

70 Questões