
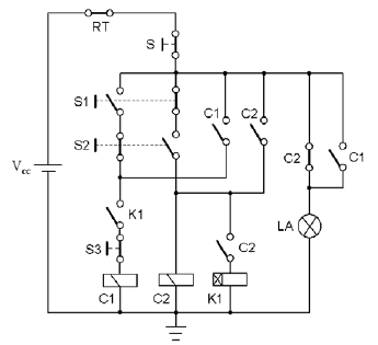
A figura apresenta o circuito elétrico de comando de duas máquinas trifásicas, por intermédio dos contatores C1 e C2. As chaves S, S1, S2 e S3 são do tipo sem retenção. Com relação ao funcionamento do sistema, em condições normais, e considerando que acionar uma chave significa apertála e soltá-la em seguida, foram feitas as afirmativas a seguir.
I - A lâmpada LA somente estará acesa em uma das duas seguintes situações: a) quando os contatores C1 e C2 estiverem desenergizados; b) quando somente o contator C1 estiver energizado e C2 desenergizado.
II - Após o acionamento da chave S, a máquina comandada por C1 poderá entrar em funcionamento somente acionando-se a chave S1.
III - O contator C1 somente poderá ser energizado através do acionamento da chave S1, caso o contator C2 já esteja energizado e após o tempo programado no relé temporizador K1.
IV - Quando a máquina comandada pelo contator C1 estiver energizada, o acionamento da chave S3 permitirá desligá-la sem desenergizar a outra máquina e, nessa situação, imediatamente após o acionamento da chave S3, a lâmpada LA apaga.
V - Imediatamente após o acionamento da chave S, os contatores C1 e C2 e o relé temporizador K1 estarão desenergizados, mas a lâmpada LA estará acesa.
São verdadeiras, apenas, as afirmativas: