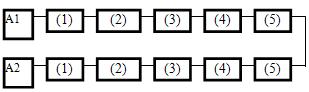
Em uma rede telefônica interurbana entre duas localidades L1 e L2, A1 é um assinante de uma central de L1 que deseja se comunicar com A2, assinante de uma central de L2. Foi usada uma conexão por rádio-enlace em microondas.

Os números (1), (2), (3), (4) e (5) representam os seguintes equipamentos relacionados com esta conexão: