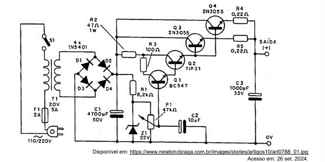
Para realizar o conserto de um equipamento, foi preciso consultar o seu diagrama eletrônico, que está
demonstrado na figura abaixo.
A função do capacitor de 4700 μF/50V no circuito eletrônico é
A função do capacitor de 4700 μF/50V no circuito eletrônico é
Provas
Questão presente nas seguintes provas