3998744
Ano: 2025
Disciplina: Eletroeletrônica
Banca: FUNDATEC
Orgão: Pref. Venâncio Aires-RS
Disciplina: Eletroeletrônica
Banca: FUNDATEC
Orgão: Pref. Venâncio Aires-RS
Provas:
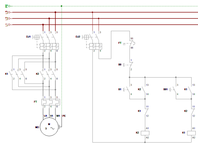
Com base na imagem abaixo, assinale a alternativa correta.