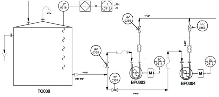
Sobre o trecho de fluxograma de processo a seguir, marque a afirmação errada:
A bomba BP 0304 pode ser uma redundância de segurança, entrando em operação somente se ocorrer falha da BP 0303.
Existe um intertravamento entre as válvulas manuais HV 0355 e HV 0356 e a bomba BP 0303, de modo que a bomba não liga se uma das válvulas estiver fechada.
Existe uma ligação elétrica entre o elemento LIT 0318 e um elemento “inteligente” não acessível ao operador, além de uma ligação por algum protocolo de rede entre esse último elemento e o elemento LI 0318, acessível ao operador.
O elemento sensor de nível no tanque realiza medição sem contato.
O elemento LI é uma lâmpada piloto indicadora, que serve como alarme quando o nível do tanque está alto ou baixo.
Olá, para continuar, precisamos criar uma conta! É rápido e grátis.