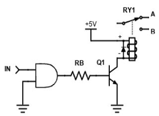
No circuito ao lado, o transistor Q1 opera como uma chave eletrônica e é ativado por uma
porta lógica TTL.
Considere: VCEsat = 0,3V, Betasat = 20, Icsat = 100 mA, VBEsat = 0,7 V.
Figura 13
Fonte: O autor
Com base nessas afirmações, é correto afirmar:
Considere: VCEsat = 0,3V, Betasat = 20, Icsat = 100 mA, VBEsat = 0,7 V.
Figura 13
Fonte: O autor Com base nessas afirmações, é correto afirmar:
Provas
Questão presente nas seguintes provas