Foram encontradas 120 questões.
Um sistema linear apresenta a seguinte configuração em malha fechada:

Aplicando um impulso unitário na entrada deste sistema, o sinal y(t) de saída será da forma:
y(t) = !$ Me^{ - sigma , t} !$ sen(!$ omega !$t)
Considerando que !$ omega !$ = 4 rad/s, o valor do ganho K é:
Provas

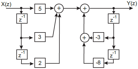
O diagrama em blocos da figura acima mostra um filtro digital, tendo X(z) como entrada e Y(z) como saída. A expressão da função de transferência !$ H (z) , = , { large Y(z) over X(z)} !$ é
Provas
Um sinal discreto e causal é representado por uma sequência x(n) que, no domínio da variável z, é representada pela função:
!$ X (z) , = , { large 5z^2 , - , 7z over z^2 , - , 3z , + , 2} !$
Os três primeiros valores da sequência x(n), ou seja, x(0), x(1) e x(2), respectivamente, são
Provas

Considere o sinal periódico v(t) mostrado na figura acima.
Os pulsos têm amplitude A, largura e se repetem com período T em segundos.
Com base nesses dados, analise as afirmativas a seguir.
I - O valor médio de v(t) é zero.
II - Os coeficientes da série complexa de Fourier são grandezas reais.
III - Os harmônicos de ordem par serão nulos !$ { large T over au} !$ = 2.
É(São) correta(s) a(s) afirmativa(s)
Provas

Considere o pulso p(t) mostrado na figura acima. A Transformada de Fourier deste pulso é dada pela seguinte expressão:
!$ P , (omega) , = , { large K egin {bmatrix} sen ,, egin {pmatrix} { large omega over 2} end {pmatrix} end {bmatrix} over omega} !$
O valor da constante K é:
Provas

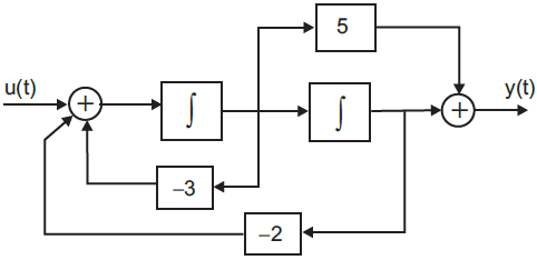
O diagrama em blocos da figura acima mostra um sistema linear, de 2a ordem, composto de dois integradores, somadores e ganhos. A entrada é u(t) e a saída y(t).
A função de transferência deste sistema é:
Provas
Seja um sistema linear e invariante no tempo definido pelo seu modelo em espaço de estados:
!$ egin {bmatrix} dot{x}_1 \ dot{x}_2 end {bmatrix} , = , egin {bmatrix} -3 ,,,,,, 1 \ -2 ,,, 1,5 end {bmatrix} , egin {bmatrix} x_1 \ x_2 end {bmatrix} , + , egin {bmatrix} 1 \ 4 end {bmatrix} , u , y , = [1 ,, 0] egin {bmatrix} x_1 \ x_2 end {bmatrix} !$
A função de transferência Y(s)/U(s) é
Provas

Considere os diagramas de Bode em Módulo e Fase, mostrados nas figuras acima. A função de transferência, cuja resposta em frequência mais se aproxima do diagrama, é
Provas

A figura acima mostra diagramas de Bode em amplitude para uma função de transferência arbitraria H(s) de 2ª ordem. As três curvas foram obtidas pela variação de um dado parâmetro do sistema. Sobre este diagrama, considere as seguintes afirmativas:
I - a curva que apresenta o pico máximo tem a menor razão de amortecimento;
II - a amplitude de 0 dB ocorre na frequência de 100 rad/s, para todas as curvas;
III - o sistema, cujo diagrama apresenta o pico máximo, tem os pólos sobre o eixo imaginário;
IV - a Função de Transferência obedece ao seguinte limite: !$ lim \ s , ightarrow , 0 !$ [H(s)] = 40, para todas as curvas.
É(São) correta(s) APENAS a(s) afirmativa(s)
Provas

A figura apresenta um circuito elétrico alimentado por uma fonte CC, funcionando em regime permanente com a chave S1 aberta.
Em determinado instante, a chave S1 é fechada. Qual é a taxa de variação da tensão do capacitor, em volts/s, imediatamente ao instante do fechamento da chave S1?
Provas
Caderno Container